徳島県立阿南光高等学校
トップページ
阿南光 学校いじめ防止基本方針
学校長挨拶
トピックス
行事予定
学校紹介
進路情報
教育活動
部活動
中学生の皆さんへ
在校生の方へ
卒業生の方へ
阿南寮
新型コロナウィルス関連
動画
リンク
あこうバンブーミクス
校則について
旧ホームページについて
ログイン
徳島県立阿南光高等学校
公式Webサイト
校訓
進取・創造・協働
~地域の未来を創造する~
トップページ
トピックス
行事予定
学校紹介
部活動
中学生の皆さんへ
卒業生の方へ
校則について
ブログ
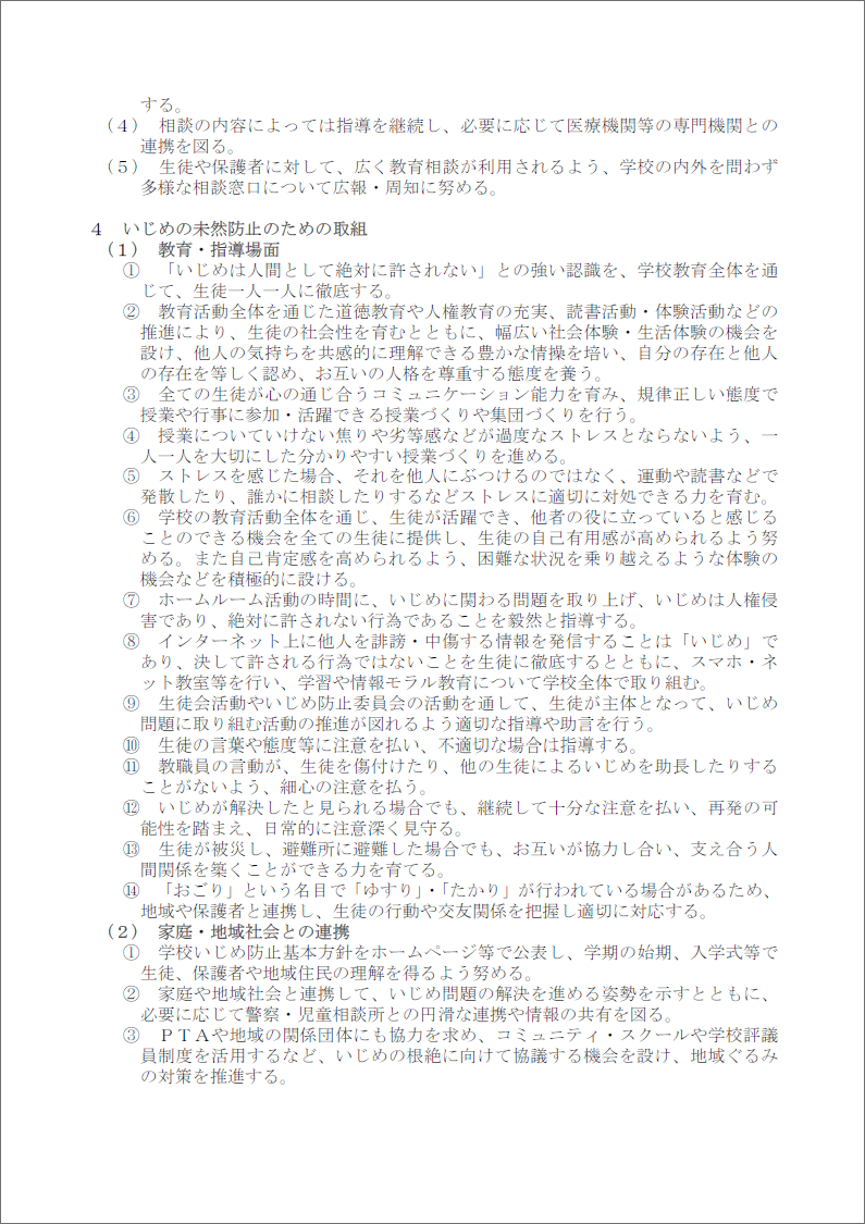
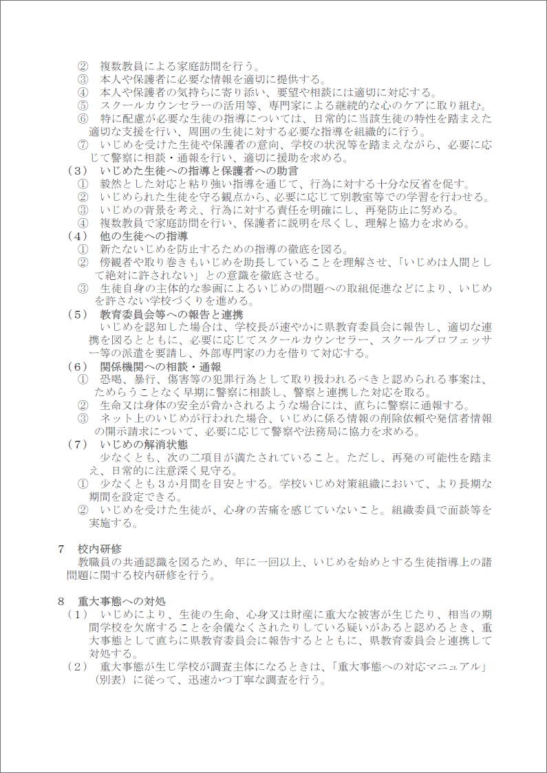
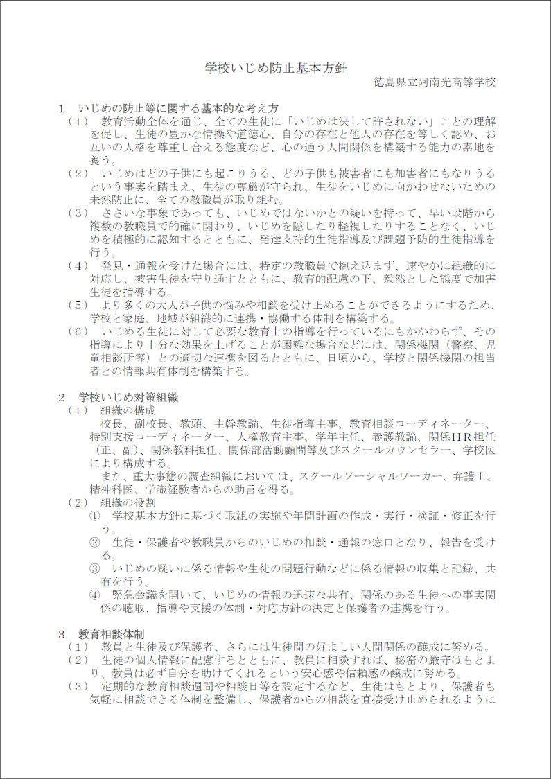
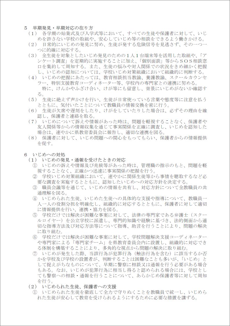
阿南光学校いじめ防止基本方針(R7.7月改定)
2025年7月29日 10時40分
阿南光学校いじめ防止基本方針(R7.7月改定).pdf
一覧へ